旧版首页 | 新版首页 |
班级网站管理登录 | 注册

微信扫一扫

招生电话:

0591-85316863

投诉建议:

0591-85314300

西山学校全国统一免费咨询电话:0591-85316863

当前位置首页 > 西山幼儿园 > 教学园地 > 教学资源 > 正文
热门标签领导关怀 张文彬 招生专栏
精彩教学,共同成长——福清西山学校幼儿园第十五周教学进度汇报
时间:2020-12-11 07:37:50  来源:福建西山幼儿园  点击阅读数:  编辑:叶邦莲
      幼儿园是小朋友的快乐天地,可以帮助孩子健康快乐地度过童年时光,不仅可以从小接触集体生活,而且可以学到各个方面的知识。幼儿园教育作为整个教育体系基础的基础,是对幼儿进行预备教育。教育教学在幼儿生活中占非常重要的地位,为了使幼儿在体,智,德,美等方面得到全面和谐发展,我们的教育教学活动由语言、科学、艺术、健康和社会五个领域以及各种活动构成,让幼儿在玩中学、学中乐!
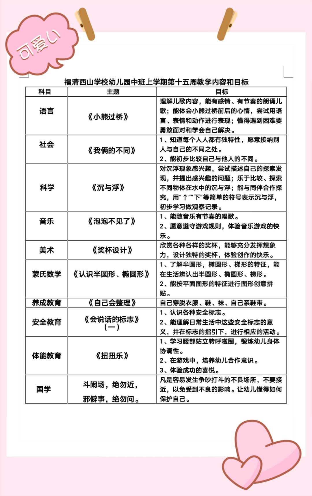
我们一起看看小班小朋友本周所学的内容吧!
 
精彩教学,共同成长——福清西山学校幼儿园

      教育来自生活,在孩子们的生活中,“德育教育处处存在”,日常生活教育是培养儿童的主要途径!我们要抓住有效的教育,引导孩子从周围的小事做起,基于幼儿的特点,将大的教育化大为小,把抽象化为具体,让幼儿体会到拥有一个良好的品德是一件快乐幸福的事!让我们共同为孩子创造一个辉煌灿烂的明天,让他们能够健康快乐茁壮的成长!

 精彩教学,共同成长——福清西山学校幼儿园第十五周教学进度汇报

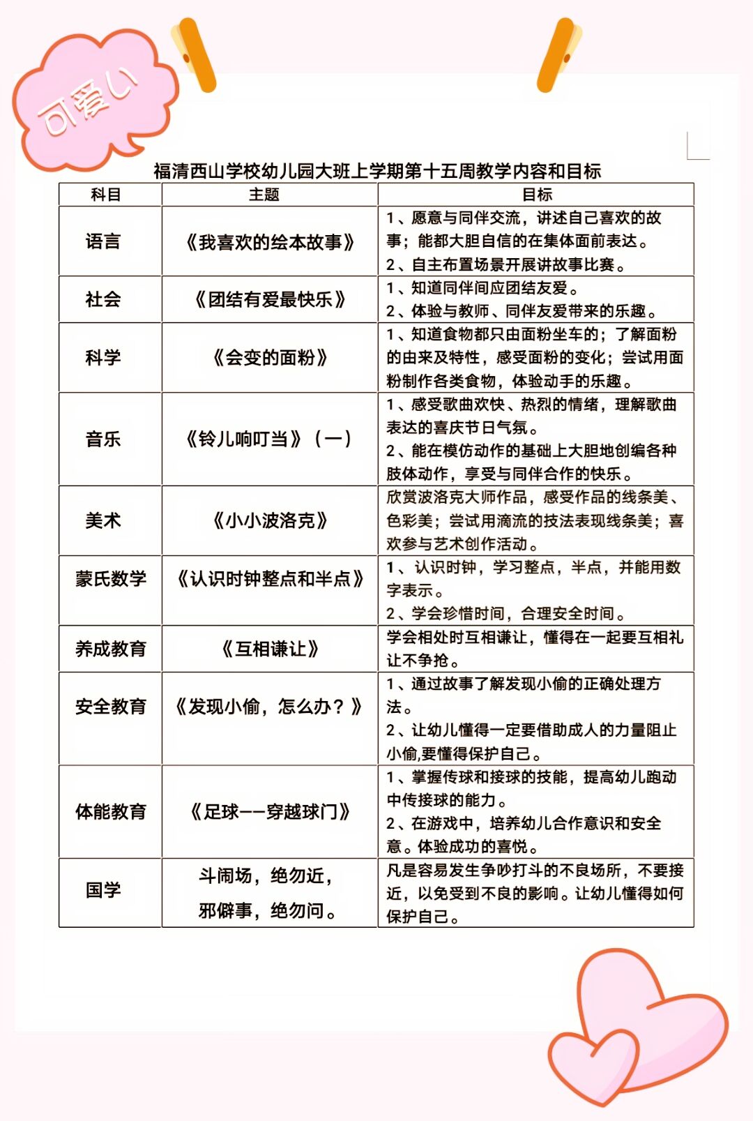
      大班的哥哥姐姐长大啦,好的学习习惯也在慢慢养成中!

 精彩教学,共同成长——福清西山学校幼儿园
 
      成长是一棵树,总是在你不知不觉的情况下快乐长大;成长是一株草,总是在你不知不觉的情况下长满大地;成长是一朵花,总是在你不知不觉的情况下开满山头。让我们共同努力,在最美的时光,做棒的“自己”

(图文/任鑫鑫    编辑/尚梦梦)

 
 
西山教育集团旗下学校
Copyright©1994-2023 西山教育集团 版权所有 全国咨询热线:0591-85316863(福建西山学校)
闽ICP备10203392号-2 闽公网安备 35018102000197号
西山学校全国统一免费咨询电话:400-66-52373 幼儿园更新统计 | 小学部更新统计 | 初中部更新统计 | 高中部更新统计 | 职专部更新统计 | 电视台更新统计 | 腾讯视频一 | 腾讯视频二 | 腾讯视频三