
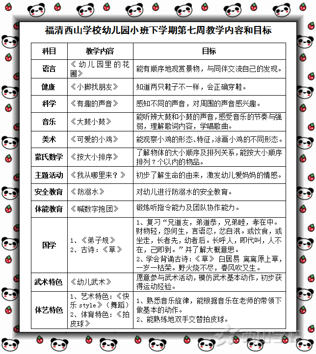
福清西山学校幼儿园常规教育教学工作是推进幼儿园工作的关键,开学已经七周了,西山学校幼儿园教育教学管理工作在园长袁婷克的带领下,以“促进教师专业发展、提高课堂教学质量”为工作重心,扎实基础、追求优质,在实践中努力提高保教质量和促进幼儿发展。



教师们根据教学进度和各年龄段孩子的特点和发展水平,精心准备不同类型的教学活动,在充分挖掘教材内涵的基础上,认真准备,精心设计活动方案,在课堂上用自己独特的教学方式,已有的教学经验,展现了各自不同的教学风格。

孩子们在教师的引导下,积极主动的参与活动,充分体现了自主、平等互动的探究学习方式。

相信在西山学校幼儿园全体教师的不断探索、不断提高、不断进取,辛勤努力、勤恳工作下,西山学校幼儿园的教育教学工作一定能取得了可喜的成绩。
(图文/刘丽英 编辑/刘丽丽)